Abington Township, PA
Home MenuOffice of the Township Manager
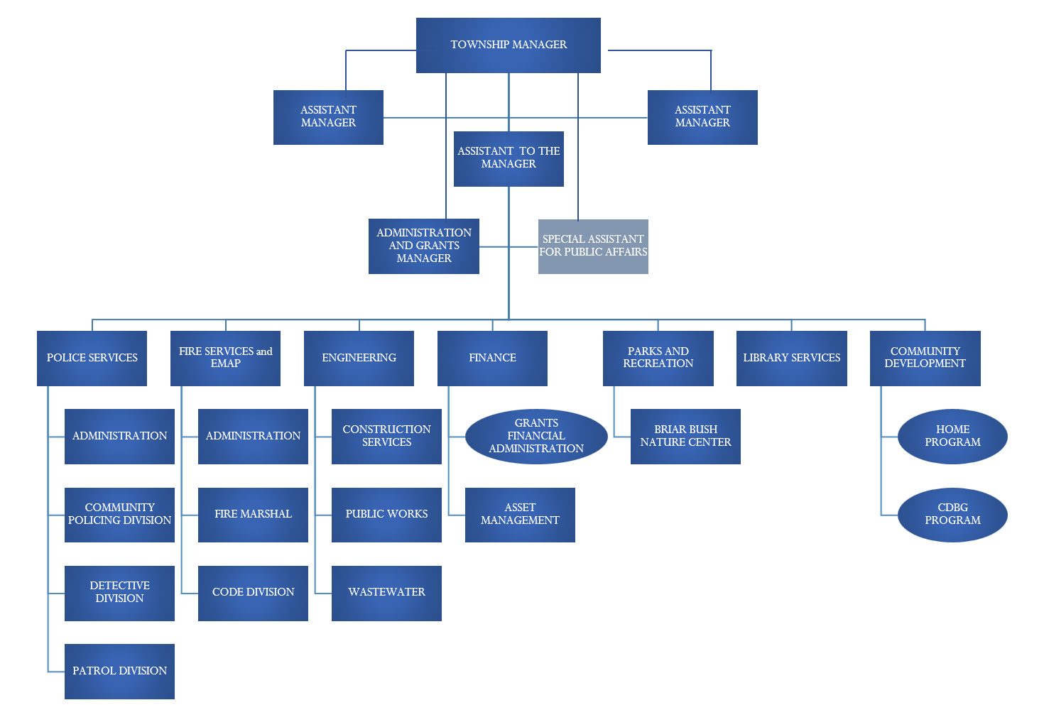
The Township Manager as the chief executive and administrative officer of the Township, among other things, directs and administers all executive and non-legislative activities of the Township, except as otherwise provided by statute or ordinance. The organizational structure that is includes the selection of key department heads and other management positions and professional consultants for ensuring the goals and objectives of the Board of Commissioners and Administration are met.
Staff
- Christopher S. Christman, Township Manager
- Tara Wehmeyer, Assistant Township Manager
- Ashley McIlvaine, Assistant Township Manager
- Theresa Castorina, Executive Assistant to the Township Manager
Organizational Structure
To learn more about some of the functions of the Office of the Township Manager including administrative services, public information and/or land use click on the image below of interest.
